- Solutions
- SAP Business Suite
- SAP Cloud ERP
- SAP Business ByDesign
- SAP Business One
- ERP Integrations & Extensions
- ByDesign vs. Business One
- Industries
- Services
- Resources
- Company
- WATCH DEMO
Search
for SAP Business ByDesign
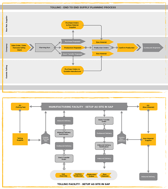
Regardless of which outsourced production process you choose, having automated and real-time visibility from beginning to end gives you the ability to not only optimize your process to meet demand, it allows you to build strategic plans based on minute information.
Top Customer Challenges:
Toll Manufacturing and Contract Manufacturing are commonly used options for outsourcing manufacturing. While the terms are often used interchangeably, they each represent a distinctly different process.
- We currently track our outsourced production by paper
- We waste hours reentering data coming and going
- I have no idea what materials are on hand at the outsource facility

Is your organization facing challenges?
- Need a modern platform to handle challenges with toll manufacturing
- IT Investment and operations are typically not integrated to the back office or they have outgrown legacy system
- Automation is needed to complete outsourced MFG process while maintaining inventory visibility and GAAP compliance
- End-to-end visibility
- Manage potentially Complex Supply Chains
Will this solution help my organization?
- How many outsourced manufacturers do you use?
- Do you struggle with inventory visibility?
- Do you find the outsourced MFG process cumbersome?
- Do you find it difficult to track the valuation of your products sent for outside processing?
- Would you like to automate the process?
How We Meet These Needs
- The Navigator Tolling Configuration allows for the automation for the outside site’s inbound, production and outbound steps
- Full inventory transparency for onhand inventory at outsourced site
- Inventory valuation transparency, WIP and capitalized the value added services into the produced goods for financial compliance